当前位置:首页 > 经典案例

【河南案例】补偿标准过低法院撤销《拆迁协议》,政府上诉被驳回!

2020-03-17 20:16:28 冯凯律师 进入主页

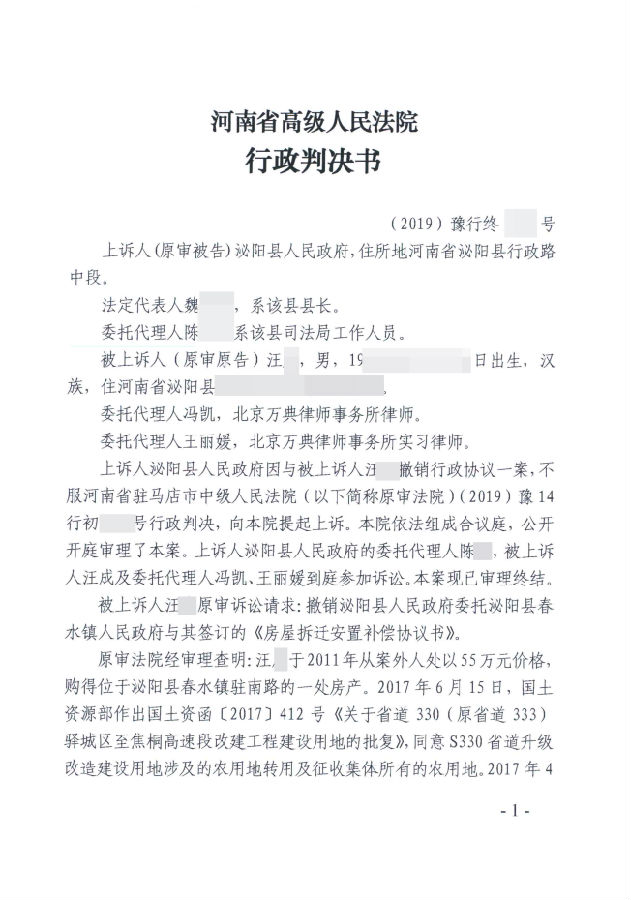
上诉人

泌阳县人民政府

被上诉人

汪某、徐某、吉某某等人

委托代理人

冯凯       北京万典律师事务所律师

王玲       北京万典律师事务所律师

王丽媛     北京万典律师事务所实习律师

案情介绍

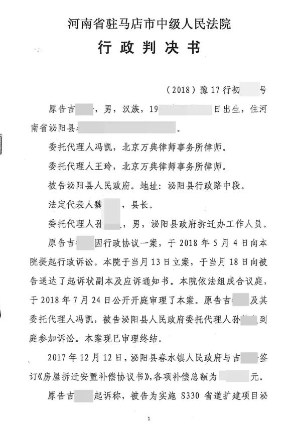
被上诉人王某某、吉某某等五人,系河南省驻马店市泌阳县居民,均有着自己合法居住的房屋。2017年泌阳县人民政府为实施S330省道扩建项目,将汪某等人的房屋纳入征收范围,但因补偿不合理双方并没有达成一致。

2017年12月13日,泌阳县人民政府工作人员逼迫汪先生等人与其委托的春水镇人民政府签订了《房屋拆迁安置补偿协议书》,各项补偿总额约为30余万元。

汪某等人目前居住的房屋地理位置优越,用于商业用途,而征收方给的补偿款连当初购买房屋的钱都不够,而且也没有给予原告停产停业的损失补偿。

随后他们委托北京万典律师事务所冯凯、王玲律师以及王丽媛实习律师共同维权,并依法向驻马店市中级人民法院提起诉讼。

2018年8月21日,河南省驻马店市中级人民法院作出行政判决,撤销《房屋拆迁安置补偿协议书》。

(判决书之一)

政府不服提起上诉,案件发回重审

之后泌阳县人民政府不服提起上诉,河南省高级人民法院于2019年2月17日作出(2018)豫行终xxxx号行政裁定书,撤销原判,发回重审。

发回重审,协议仍被撤销

案件发回重审之后,河南省驻马店市中级人民法院对本案进行了重新审理,主要审理意见为:

“本案中原告提供的证据证明其购买案涉房屋花费50余万元,而泌阳县人民政府根据评估机构补偿原告30余万元,拆迁补偿安置费远低于原告购房费用。而且,泌阳县人民政府与原告签订《房屋拆迁安置补偿协议书》时,未按照拆迁补偿安置方案的规定对案涉土地和房屋分别进行评估,客观上造成当事人之间经济利益严重失衡的结果,违反了公平合理原则,原告请求撤销该协议,有事实和法律依据,本院予以支持。

另外,关于泌阳县人民政府提出案涉房屋系违章建筑不应补偿的问题。《国有土地上房屋征收与补偿条例》第二十四条第二款规定,“市、县级人民政府作出房屋征收决定前,应当组织有关部门依法对征收范围内未经登记的建筑进行调查、认定和处理。”本案中,泌阳县人民政府作出征收决定前,未对案涉房屋进行调查,亦未认定案涉房屋系违法建筑,且泌阳县春水镇人民政府与原告签订拆迁安置补偿协议时,已认可案涉房屋的合法性并委托评估机构作出评估,泌阳县人民政府在诉讼中主张案涉房屋系违法建筑,不符合《国有土地上房屋征收与补偿条例》的规定,本院不予支持。”

判决如下:

撤销被告泌阳县人民政府于2017年12月12日委托泌阳县春水镇人民政府与原告吉某某签订的《房屋拆迁安置补偿协议书》。

县政府上诉被驳回

撤销《房屋拆迁安置补偿协议书》的重审判决作出之后,泌阳县政府提起了上诉,最终河南省高级人民法院审理判决:

驳回上诉,维持原判。

本判决为终审判判决。